POLITEKNIK KELAPA SAWIT CITRA WIDYA EDUKASI
Politeknik Pertama Khusus Kelapa Sawit di Indonesia
Rabu, 23 Juli 2008
Jadual UAS Semester Genap TA 2007/2008
Diposkan oleh POLITEKNIK KELAPA SAWIT CITRA WIDYA EDUKASI Pukul 10:11 0 komentar Link ke posting ini
Label: Kelapa Sawit, Pengumuman
Kamis, 03 Juli 2008
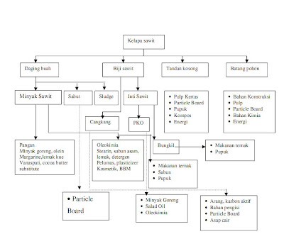
Pohon Industri Kelapa Sawit
Diposkan oleh POLITEKNIK KELAPA SAWIT CITRA WIDYA EDUKASI Pukul 08:41 2 komentar Link ke posting ini
Label: Iptek, Kelapa Sawit, Pendidikan
Plastik dari Sawit
Siapa yang tak akrab dengan kantong-kantong plastik. Bahkan Agus Haryono, peneliti polimer di Pusat Penelitian Kimia Lembaga Ilmu Pengetahuan Indonesia (LIPI), tidak mampu benar-benar melepaskan diri darinya. Padahal Agus terhitung paham benar efek negatif plastik.
Plastik boleh jadi anak emas industri kimia sejak lebih dari setengah abad lalu. Disisipi plasticizer, Polyvinyl Chloride (PVC) yang identik dengan pipa serta bahan pengganti baja dan kayu dalam bidang konstruksi memang bisa melentur. Disisipi agen yang bisa membuatnya lentur, PVC bisa merambah kebutuhan bidang lainnya, seperti insulasi listrik, kemasan makanan, pakaian, dan medis.
Tapi di sinilah masalahnya. Agus menerangkan, beberapa penelitian membuktikan bahwa agen plasticizer yang jamak digunakan, yakni dioctyl phthalate (DOP), bisa memicu kanker dan beberapa kelainan hormon pada mencit. Bukan tidak mungkin terjadi pula pada manusia. "Sampai sekarang belum ada yang melarang (penggunaan plastik) mentang-mentang pengujian masih pada tikus," kata Agus. "DOP masih menjadi bahan baku penting plastik karena murah."
Agus menjelaskan, DOP adalah senyawa organik yang mudah larut dalam lemak, terutama pada suhu panas. Ini jelas berbahaya apabila plastik digunakan sebagai kemasan makanan. Adapun kantong-kantong darah dan cairan infus di bidang medis, misalnya, memang tidak melibatkan suhu hangat, tapi tetap saja ada risikonya. "Karena penggunaannya yang jangka panjang," kata Agus.
Mulai 2004, Agus dan timnya mencoba mencari solusi alternatif untuk bahan baku plasticizer pengganti DOP. Pilihan jatuh pada senyawa turunan minyak sawit yang kalaupun terlarut akan tetap aman dikonsumsi tubuh. Yang penting, bahan tetap lentur dan mampu bertahan melawan panas.
Agus terinspirasi senyawa turunan minyak sawit itu oleh inovasi yang sudah lebih dulu dilakukan di Amerika Serikat yang memanfaatkan senyawa turunan minyak kedelai. "Kalau kedelai saja bisa, kenapa kelapa sawit yang banyak ditanam di Indonesia tidak bisa," begitu pemikiran doktor berusia 39 tahun itu.
Pada tahun itu pula Agus mulai meneliti 11 macam jenis senyawa turunan minyak sawit dalam berbagai kandungan asam lemak dan panjang rantai karbon. Ia menyeleksi untuk mendapatkan komposisi senyawa yang mampu mempertahankan sifat fisik plastik, seperti ketika menggunakan DOP.
Pada 2005, Agus dan kawan-kawannya berhasil mendapatkan tiga yang paling bagus. Satu di antaranya adalah senyawa IPO alias isopropyl oleate. Dari segi harga, IPO memang yang paling bisa menyaingi harga DOP. Sebagai perbandingan, DOP dijual Rp 2.200 per liter, sedangkan IPO Rp 3.500 per liter.
Tapi penggunaannya belum bisa menggantikan DOP sepenuhnya. "IPO paling optimal adalah sebanyak 40-60 persen," katanya. "Kalau 100 persen, campuran masih keras seperti seng."
Agus sebenarnya masih punya satu alternatif lainnya yang lebih ampuh ketimbang IPO, yakni IBO atau isobutyl oleate. Senyawa yang satu ini bisa menekan penggunaan DOP sampai tersisa 20 persen saja. "Tapi harganya lebih mahal," ujarnya.
Karena alasan itulah Agus dan Pusat Penelitian Kimia LIPI tetap memilih IPO untuk disiapkan ke dalam proses produksi tahun ini juga. "Ini sudah yang terbaik," katanya sepekan lalu sambil menambahkan bahwa kecenderungan saat ini di dunia ketika DOP sudah mulai ditinggalkan.
Dimulai dengan proses pemurnian bahan-bahan pembantu, seperti alkohol, di laboratorium sendiri demi menekan biaya, mereka rencananya akan memproduksi 2 ton IPO. "Kenaikan harga bahan-bahan saat ini memang menyulitkan, tapi kami akan berusaha mencari pasar untuk IPO ini," kata Agus. l wuragil.
Sumber : Tempointeraktif.com
Plastik boleh jadi anak emas industri kimia sejak lebih dari setengah abad lalu. Disisipi plasticizer, Polyvinyl Chloride (PVC) yang identik dengan pipa serta bahan pengganti baja dan kayu dalam bidang konstruksi memang bisa melentur. Disisipi agen yang bisa membuatnya lentur, PVC bisa merambah kebutuhan bidang lainnya, seperti insulasi listrik, kemasan makanan, pakaian, dan medis.
Tapi di sinilah masalahnya. Agus menerangkan, beberapa penelitian membuktikan bahwa agen plasticizer yang jamak digunakan, yakni dioctyl phthalate (DOP), bisa memicu kanker dan beberapa kelainan hormon pada mencit. Bukan tidak mungkin terjadi pula pada manusia. "Sampai sekarang belum ada yang melarang (penggunaan plastik) mentang-mentang pengujian masih pada tikus," kata Agus. "DOP masih menjadi bahan baku penting plastik karena murah."
Agus menjelaskan, DOP adalah senyawa organik yang mudah larut dalam lemak, terutama pada suhu panas. Ini jelas berbahaya apabila plastik digunakan sebagai kemasan makanan. Adapun kantong-kantong darah dan cairan infus di bidang medis, misalnya, memang tidak melibatkan suhu hangat, tapi tetap saja ada risikonya. "Karena penggunaannya yang jangka panjang," kata Agus.
Mulai 2004, Agus dan timnya mencoba mencari solusi alternatif untuk bahan baku plasticizer pengganti DOP. Pilihan jatuh pada senyawa turunan minyak sawit yang kalaupun terlarut akan tetap aman dikonsumsi tubuh. Yang penting, bahan tetap lentur dan mampu bertahan melawan panas.
Agus terinspirasi senyawa turunan minyak sawit itu oleh inovasi yang sudah lebih dulu dilakukan di Amerika Serikat yang memanfaatkan senyawa turunan minyak kedelai. "Kalau kedelai saja bisa, kenapa kelapa sawit yang banyak ditanam di Indonesia tidak bisa," begitu pemikiran doktor berusia 39 tahun itu.
Pada tahun itu pula Agus mulai meneliti 11 macam jenis senyawa turunan minyak sawit dalam berbagai kandungan asam lemak dan panjang rantai karbon. Ia menyeleksi untuk mendapatkan komposisi senyawa yang mampu mempertahankan sifat fisik plastik, seperti ketika menggunakan DOP.
Pada 2005, Agus dan kawan-kawannya berhasil mendapatkan tiga yang paling bagus. Satu di antaranya adalah senyawa IPO alias isopropyl oleate. Dari segi harga, IPO memang yang paling bisa menyaingi harga DOP. Sebagai perbandingan, DOP dijual Rp 2.200 per liter, sedangkan IPO Rp 3.500 per liter.
Tapi penggunaannya belum bisa menggantikan DOP sepenuhnya. "IPO paling optimal adalah sebanyak 40-60 persen," katanya. "Kalau 100 persen, campuran masih keras seperti seng."
Agus sebenarnya masih punya satu alternatif lainnya yang lebih ampuh ketimbang IPO, yakni IBO atau isobutyl oleate. Senyawa yang satu ini bisa menekan penggunaan DOP sampai tersisa 20 persen saja. "Tapi harganya lebih mahal," ujarnya.
Karena alasan itulah Agus dan Pusat Penelitian Kimia LIPI tetap memilih IPO untuk disiapkan ke dalam proses produksi tahun ini juga. "Ini sudah yang terbaik," katanya sepekan lalu sambil menambahkan bahwa kecenderungan saat ini di dunia ketika DOP sudah mulai ditinggalkan.
Dimulai dengan proses pemurnian bahan-bahan pembantu, seperti alkohol, di laboratorium sendiri demi menekan biaya, mereka rencananya akan memproduksi 2 ton IPO. "Kenaikan harga bahan-bahan saat ini memang menyulitkan, tapi kami akan berusaha mencari pasar untuk IPO ini," kata Agus. l wuragil.
Sumber : Tempointeraktif.com
Diposkan oleh POLITEKNIK KELAPA SAWIT CITRA WIDYA EDUKASI Pukul 08:34 2 komentar Link ke posting ini
Label: Iptek, Kelapa Sawit, Pendidikan
Senin, 30 Juni 2008
Kalender Akademik Tahun Ajaran 2008/2009 Politeknik Kelapa Sawit Citra Widya Edukasi
Berikut Kalender Akademik Tahun Ajaran 2008 / 2009 yang berlaku pada Politeknik Kelapa Sawit Citra Widya Edukasi Bekasi :
(untuk memperbesar klik pada gambar !)
Untuk memperbesar tampilan, klik pada gambar !
(untuk memperbesar klik pada gambar !)
Untuk memperbesar tampilan, klik pada gambar !
Diposkan oleh POLITEKNIK KELAPA SAWIT CITRA WIDYA EDUKASI Pukul 13:26 0 komentar Link ke posting ini
Label: Kelapa Sawit, Pendidikan, Pengumuman
Kamis, 26 Juni 2008
Menghemat BBM dengan "Gas Brown"
MELONJAKNYA harga minyak bumi yang cadangannya pun terus menyusut mendorong pencarian sumber energi alternatif. Salah satunya adalah air, yang begitu melimpah di muka bumi ini. Bahan bakar dari air—disebut gas Brown—ketika dialirkan dalam mesin kendaraan bermotor bisa menghemat bahan bakar minyak hingga 59 persen.
Gas Brown yang dinamakan sesuai dengan penemunya, Yull Brown, yang berkebangsaan Australia, sesungguhnya adalah campuran gas hidrogen-hidrogen-oksigen yang dihasilkan dari sistem elektrolisa atau pengurai cairan. Dalam tabung elektrolisa itu dipasang kumparan magnetik untuk memecahkan campuran air destilasi dan soda kue hingga menjadi campuran gas hidrogen-hidrogen-oksigen (HHO). Hidrogen bersifat eksplosif dan oksigen yang mendukung pembakaran.
Gas HHO ini dalam tabung elektrolisa yang dialirkan lewat selang masuk ke ruang bakar mesin dan akan bercampur dengan gas hidrokarbon dari BBM. Dengan cara ini BBM dapat dihemat dalam tingkat yang signifikan.
Poempida Hidayatullah dan Futung Mustari, perekayasa sistem yang telah dikembangkan empat tahun lalu itu, menguji cobanya pada 30 kendaraan bermotor roda empat dari berbagai jenis, baik yang berbahan bakar bensin maupun solar. Hasilnya, BBM yang ada dapat mencapai rasio jarak tempuh rata-rata 1:25 kilometer. Penghematan BBM- nya hingga 59 persen.
Salah satu uji coba adalah touring kendaraan roda empat Jakarta-Cikarang yang menempuh jarak 112 kilometer, Sabtu (14/6). Untuk jarak itu, konsumsi BBM tidak lebih dari 5 liter.
Seperti dilaporkan dalam buku mereka, Rahasia Bahan Bakar Air, uji coba pada Toyota Avanza, Mei lalu, menunjukkan efisiensi bahan bakar bisa sampai 40 persen atau 1 liter untuk 18 kilometer. Pada Mitsubishi L300 penghematannya sampai 94 persen atau dengan 1 liter bisa mencapai 23,3 kilometer.
Soda kue
Bila Poempida-Futung menghasilkan bahan bakar air (BBA) dengan mengelektrolisa larutan campuran air destilasi dan soda kue, Djoko Sutrisno menggunakan kalium hidroksida (KOH). Dibandingkan dengan KOH, menurut Poempida, soda kue lebih mudah didapat, ramah lingkungan, dan lebih murah.
Rekayasa yang dihasilkan Djoko ini dapat mencapai efisiensi sampai 80 persen. Teknisi bengkel kendaraan dari Yogyakarta ini menemukan metode tersebut pada tahun 2005.
Djoko menjelaskan proses elektrolisa menggunakan prinsip ledakan hidrogen yang terpantik api dari busi untuk menambah energi hasil pembakaran BBM pada kendaraan. Di dalam tabung plastik dengan volume setengah liter diisi air suling dicampur garam atau KOH. Kemudian, tabung elektroda itu dilengkapi penghubung kabel yang dilengkapi lampu indikator dan dioda penyearah untuk mendapatkan arus listrik dari aki sebagai proses elektrolisa, yaitu proses memisahkan hidrogen dan oksigen dari air.
”Hidrogen yang membentuk gelembung udara lalu disalurkan ke manipol dan bercampur dengan bensin yang sudah dikabutkan oleh karburator menuju ruang pembakaran,” ujarnya.
Pembakaran yang terjadi dengan tambahan gas hidrogen ini ternyata makin kuat, yang berdampak pada penghematan BBM. Djoko pada kesempatan itu juga membuktikan adanya ledakan hidrogen dengan cara mengaliri tabung berisi air dan kalium hidroksida untuk menghasilkan hidrogen.
Gas hidrogennya lalu dimasukkan ke larutan air sabun supaya membentuk gelembung udara yang berisi hidrogen. Saat gelembung itu disulut dengan api, ledakan cukup keras terjadi.
Sosialisasi
Saat ini, Poempida-Futung dan Djoko giat mendorong masyarakat agar menerapkan karya mereka untuk mengatasi tingginya harga BBM dan menekan pencemaran gas rumah kaca.
Dalam rangka menyosialisasi temuannya, pada bukunya Poempida-Futung juga menyisipkan VCD tentang cara pembuatan alat elektrolisa tersebut.
”Saya tidak ingin mematenkan rancangan ini, tetapi mendorong banyak orang supaya mengaplikasikannya,” ujar Djoko. Hal yang sama juga dikemukakan Poempida karena Brown energy merupakan ilmu yang telah menjadi public domain atau dapat diakses di beberapa situs web, antara lain waterbooster.com. Kedua perekayasa ini sendiri juga membuka situs bahanbakarair.com. Sistem yang sama, menurut Poempida, juga mulai dikembangkan di AS dan Eropa sejak tahun 2006.
Dalam pengembangan aplikasi sistem elektrolisa itu, Poempida mengatakan siap memberikan pelatihan kepada tenaga mekanik di bengkel dalam pemasangannya.
Sementara itu, selama sebulan terakhir ini, rata-rata dalam sehari di rumah Djoko di Yogyakarta dilakukan pemasangan alat tersebut pada 25 mobil dan sekitar 50 motor.
Menurut Djoko, biaya untuk membuat rangkaian penghemat BBM yang dibutuhkan untuk pembelian tabung plastik, elektroda, dioda, lampu, dan kabel hanya mencapai puluhan ribu rupiah. Harga KOH yang hanya dibutuhkan tiga gram per liter air juga relatif murah, Rp 30.000 per kilogram.
BBA yang Membahayakan
Penemuan teknologi BBA ini sebenarnya telah berusia 90 tahun. Namun, karena alasan bisnis, hasil temuan ini dihilangkan, bukan hanya temuannya, tetapi juga penelitinya. Nasib tragis dialami Nicola Tesla yang dipenjara dan dihukum mati tahun 1943 dan Stanley Meyer dari AS yang terbunuh tahun 1998.
Upaya pembuatan bahan bakar air (watercar) sebenarnya telah dirintis lebih dari dua abad, tepatnya tahun 1805, oleh Isaac de Rivaz yang berkebangsaan Swiss. Ia orang pertama yang menggunakan hidrogen yang dihasilkan dari elektrolisa sebagai bahan bakar mesin dengan pembakaran internal. Namun, rancangannya belum memuaskan.
Setelah itu, tersebutlah beberapa nama peneliti yang melanjutkan upaya itu, antara lain Luther Wattles dan Rudolf A Erren.
Kemudian, Yull Brown, warga Sydney, Australia, pada tahun 1974 berhasil membuat BBA untuk menggerakkan mesin.
Sumber : KOMPAS.com
Diposkan oleh POLITEKNIK KELAPA SAWIT CITRA WIDYA EDUKASI Pukul 09:29 0 komentar Link ke posting ini
Label: Iptek, Tips dan Trik
Langganan: Entri (Atom)
Arsip Blog
Label
- Humor (2)
- Iptek (24)
- Islami (11)
- Kata Bijak (2)
- Kelapa Sawit (26)
- Kesehatan dan Kecantikan (21)
- Komputer (19)
- Komunikasi (3)
- Pendidikan (71)
- Pengumuman (8)
- Tips dan Trik (11)
- Video (1)
Pengunjung Kami :
Jadwal Sholat Untuk Bekasi dan sekitarnya
Chatt Room
Link Kami :
Kelapa Sawit Sekilas
Republika Online
Kedatangan tim ini untuk membuktikan sendiri tudingan miring yang dilontarkan negara itu pada crude palm oil (CPO) asal Indonesia. “Kita kan sudah datangkan tim ke sana beberapa waktu lalu,” kata Wakil Menteri Peratnian Rusman Heriawan kepada Republika ...
Metro TV News
Metrotvnews.com, Jakarta: Kementerian Perdagangan menetapkan bea keluar ekspor minyak sawit mentah (Crude Palm Oil/CPO) untuk pengiriman April 2012 sebesar 18 persen, naik dari bulan sebelumnya. Bea keluar ekspor CPO untuk pengiriman Maret 2012 ...
Kontan
Harga minyak sawit atau crude palm oil (CPO) kemungkinan akan relatif tinggi, yaitu di kisaran US$ 1.000 per metrik ton dalam dua tahun mendatang. Direktur eksekutif Oil World Thomas Mielke memprediksi, harga minyak sawit akan tetap tinggi, ...
Kontan
Isu perlambatan ekonomi Chian mendepak harga minyak sawit atau crude palm oil (CPO) ke level terendah dalam sepekan. Pasar khawatir perlambatan di China akan menyebabkan surutnya permintaan minyak sawit. Apalagi, negara ini tercatat sebagai pengimpor ...
diberdayakan oleh
| ![]() |
Berita Iptek Online
- BeritaIptek.Com : Ketahanan pangan-energi-air sangat urgen - Invalid Date - redaksi@beritaiptek.com
- Erma Yulihastin : Hari Kulminasi Matahari - Invalid Date - redaksi@beritaiptek.com
- BeritaIptek.Com : ISTECS Diskusikan Peluang dan tantangan Penerapan Teknologi - Invalid Date - redaksi@beritaiptek.com
- Rohadi Awaludin : Nanomedicine: Era Baru Dunia Kesehatan - Invalid Date - redaksi@beritaiptek.com
- beritaiptek.com : Peneliti Indonesia Luncurkan Scanner 4D Pertama di Dunia - Invalid Date - redaksi@beritaiptek.com
detikcom: situs warta era digital
Kompas.com - nasional
Liputan6 SCTV
- Penabrak Maut di Surabaya Jadi Tersangka - Sunday, April 01, 2012 -
- Newcastle Unggul 1-0 - Sunday, April 01, 2012 -
- Penonaktifan Ja'far Dianggap Bukan Masalah Besar - Sunday, April 01, 2012 -
- Myanmar Gelar Pemilu Parlemen - Sunday, April 01, 2012 -
- Carroll Tampil Sebagai Starter - Sunday, April 01, 2012 -
BBC Indonesia.
- Kasus Bibit-Chandra dihentikan - Monday, November 30, 2009 - http://www.bbc.co.uk/indonesian/
- Fiji harus pulihkan demokrasi - Sunday, November 29, 2009 - http://www.bbc.co.uk/indonesian/
- Ito gantikan Susno Duadji - Sunday, November 29, 2009 - http://www.bbc.co.uk/indonesian/
- Bank Dubai diberi dana baru - Sunday, November 29, 2009 - http://www.bbc.co.uk/indonesian/
- Iran bangun 10 reaktor nuklir - Sunday, November 29, 2009 - http://www.bbc.co.uk/indonesian/
Fokus Indosiar
- LIPUTAN UTAMA - TNI Sita 10.881 M3 kayu dan 42.121 Batang Kayu Gelondongan - Friday, May 09, 2008 -
- HATI NURANI - Martir Seroja - Friday, May 09, 2008 -
- HATI NURANI - Nasib Pejuang Veteran - Friday, May 09, 2008 -
- FOKUS - Harga Kebutuhan Makin Tinggi - Friday, May 09, 2008 -
- FOKUS - Kunjungan Bill Gates - Friday, May 09, 2008 -
Tempointeraktif.com - Olahraga
- Persib Tekuk Persitara, 2-0 - Invalid Date -
- Flandy/Vita Gagal Pastikan Emas - Invalid Date -
- Flandy/Vita Paksakan Rubber Set - Invalid Date -
- Flandy/Vita Tertinggal di Set pertama, 9-21 - Invalid Date -
- Nova/Lilyana Hancurkan Mimpi Cina - Invalid Date -
Kompas.com - kesehatan
ANTARA - Olahraga
- Simon menangi laga pertama di Axiata Cup - Sunday, April 01, 2012 -
- Pelatih: ini modal bagus untuk Piala Thomas - Sunday, April 01, 2012 -
- Indonesia Rajawali sapu bersih angka menuju final - Sunday, April 01, 2012 -
- PSCS Cilacap tundukkan PSIR Rembang 1-0 - Sunday, April 01, 2012 -
- Surya juarai kelas ekstrem Sempaja Offroad - Sunday, April 01, 2012 -
Berita Sports Okezone
- Stadium Wakili NBL Indonesia di Turnamen Singapura - Monday, August 01, 2011 -
- Khan Memburu Prescott, Incar Revans - Monday, August 01, 2011 -
- Next, Button Targetkan Spa - Monday, August 01, 2011 -
- Sabet Gelar Perdana, Serena Target Perbaiki Ranking - Monday, August 01, 2011 -
- Ferrari Belum Lepaskan Tatapan dari Gelar - Monday, August 01, 2011 -













No comments:
Post a Comment